
我校荣获团体“优胜杯”

我校参赛队
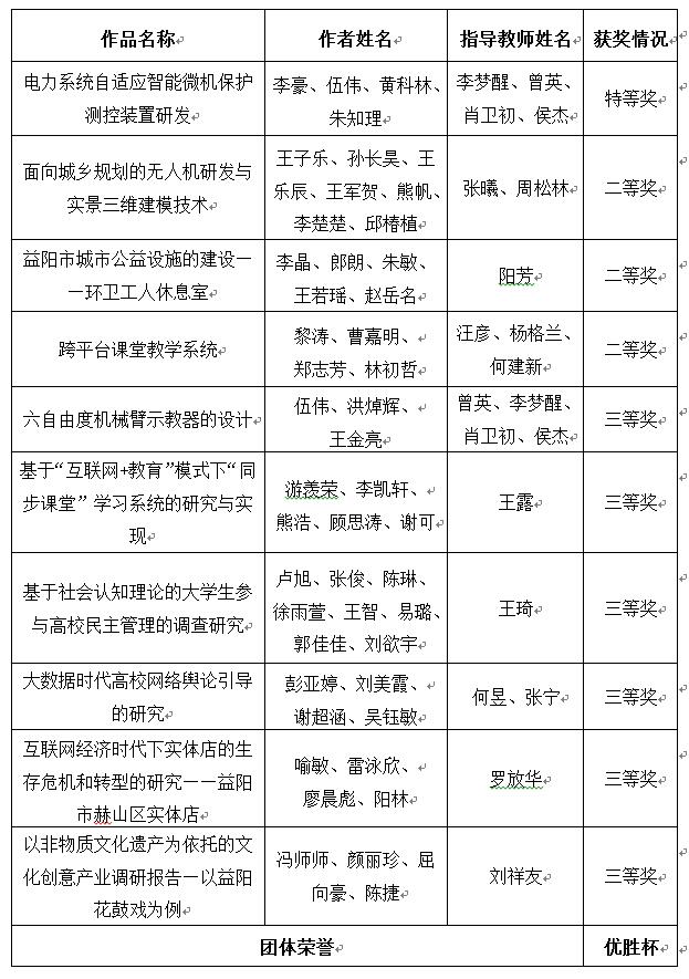
(本网讯)5月19日至22日,由团省委、省教育厅、省经信委、省科协、省社科院、省学联等六家单位联合主办的第十二届“挑战杯”湖南省大学生课外学术科技作品竞赛终审决赛在长沙理工大学举行。我校在此次竞赛中取得优异成绩,斩获1个特等奖(全省共10名)、3个二等奖和6个三等奖,并以团体总分优势捧回“优胜杯”(全省共10个高校),实现了我校在“挑战杯”上“特等奖”和“优胜杯”的突破。
此次比赛有来自全省各本科院校和职业院校的376件作品参与角逐。我校高度重视本次比赛,于去年10月启动相关工作,历经项目动员、学院初选、校内选拔立项、中期推进、校内终审答辩等环节,最终经校内专家团队评审,从全校71件上报作品中选拔出10件优秀作品参加本次比赛。
具体获奖名单如下:
第十二届“挑战杯”湖南省大学生课外学术科技作品竞赛终审决赛我校获奖清单
